Beiträge: 158
Themen: 30
Thanks Received:
36 in 21 posts
Thanks Given: 69
Registriert seit: Nov 2017
Bewertung:
1
Mahlzeit!
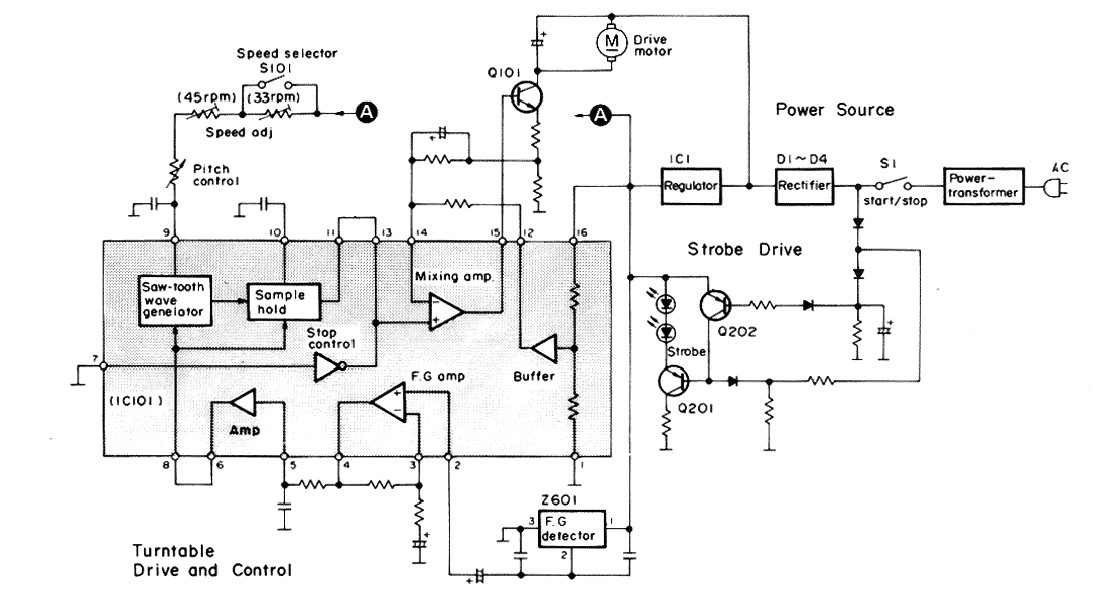
En Bekannrer hat vor ein paar Jahren einen Technics-Dreher, den SL-BD3 bekommen. Der Dreher leistete lange Zeit unauffällig seinen Dienst.
Jetzt plötzlich zeigt er bei jeder Platte folgendes Geschwindigkeitsproblem:
- Am Beginn der Platte dreht er zu langsam.
- Gegen Mitte der Platte stimmt die Geschwindigkeit hörbar bevor sie
- zum Ende hin deutlich zu schnell wird.
Jetzt habe ich das Gerät noch nicht hier, aber rein theoretisch kann ich mir den Fehler gerade nicht erklären. Das Ganze ist bei jeder neu aufgelegten Platte so, also perfekt reproduzierbar.
Viele Grüße
Tommy.
Beiträge: 215
Themen: 2
Thanks Received:
289 in 97 posts
Thanks Given: 46
Registriert seit: May 2018
Bewertung:
2
Riemenantrieb... Zunächst mal nach dem Riemen schauen. Möglicherweise ausgeleiert nach etwa 35 Jahren Betrieb
Andere Ursache könnte sein korrodierter Pitchregler / ggf. damit verbundene Bauelemente im Regelkreis.
1 Mitglied sagt Danke an childofman für diesen Beitrag:1 Mitglied sagt Danke an childofman für diesen Beitrag
• der_tommy
Beiträge: 5.255
Themen: 8
Thanks Received:
2.025 in 1.052 posts
Thanks Given: 3.876
Registriert seit: Apr 2010
Bewertung:
17
kalte Lötstellen fallen mir dazu auch noch ein
Gruß Jürgen

Die Kunst des Fliegens besteht darin, sich auf den Boden zu schmeissen und diesen zu verfehlen. ( Douglas Adams ) ...
1 Mitglied sagt Danke an JayKuDo für diesen Beitrag:1 Mitglied sagt Danke an JayKuDo für diesen Beitrag
• der_tommy
Beiträge: 5.350
Themen: 17
Thanks Received:
3.012 in 1.479 posts
Thanks Given: 6
Registriert seit: Jan 2024
Bewertung:
25
18.03.2025, 13:16
(Dieser Beitrag wurde zuletzt bearbeitet: 18.03.2025, 13:16 von Pufftrompeter.)
(17.03.2025, 14:06)der_tommy schrieb: Das Ganze ist bei jeder neu aufgelegten Platte so, also perfekt reproduzierbar.
(18.03.2025, 13:11)rolilohse schrieb: Ist dieses Verhalten denn reproduzierbar?
Democracy Dies in Darkness
Beiträge: 158
Themen: 30
Thanks Received:
36 in 21 posts
Thanks Given: 69
Registriert seit: Nov 2017
Bewertung:
1
Genau das ist ja das Verrückte: Es ist bei jeder Platte so :-(
Beiträge: 407
Themen: 9
Thanks Received: 660 in 216 posts
Thanks Given: 471
Registriert seit: Aug 2022
18.03.2025, 20:58
(Dieser Beitrag wurde zuletzt bearbeitet: 18.03.2025, 21:03 von Piotrek_Z.)
1 Mitglied sagt Danke an Piotrek_Z für diesen Beitrag:1 Mitglied sagt Danke an Piotrek_Z für diesen Beitrag
• der_tommy
Beiträge: 158
Themen: 30
Thanks Received:
36 in 21 posts
Thanks Given: 69
Registriert seit: Nov 2017
Bewertung:
1
Danke für den Hinweis.
Das wäre dann schon etwas doof, die ICs gibt es so gut wie nicht mehr...
Beiträge: 84
Themen: 0
Thanks Received:
15 in 14 posts
Thanks Given: 2
Registriert seit: Dec 2024
Bewertung:
2
In dem Motor sollte sich eine Magnetscheibe für das Tachosignal befinden und diese könnte sich gelöst haben (ist nur eingeklebt).
So war es zumindest mal an meinem Plattenspieler und der Fehler war ähnlich.
Dazu habe ich den Motor vorsichtig geöffnet und die Magnetscheibe wieder angeklebt.
Diese muss dabei natürlich wieder plan aufliegen und nicht "rumeiern".
Vllt. könnte es bei deinem Motor auch sein ...
1 Mitglied sagt Danke an Intoxication für diesen Beitrag:1 Mitglied sagt Danke an Intoxication für diesen Beitrag
• der_tommy