Themabewertung:
  • 0 Bewertung(en) - 0 im Durchschnitt
  • 1
  • 2
  • 3
  • 4
  • 5
DIY PhonoPre - Kit Übersicht
Zitat:Wurde gerade über das "Kappenrascheln" aufgeklärt.


Wer war´s?
Zitieren
Ich, wer sonst. Ich hätte dir heute Abend geantwortet. Aber wie ich geschrieben habe, muss ich arbeiten und habe einen Job, der sehr viel Konzentration u.s.w. fordert.
Zitieren
Hättest du doch viel einfacher haben können, indem du das hier (oder an anderer Stelle) zur Diskussion gestellt hättest. Dann hätten alle Interessierten etwas davon gehabt.

Kurzum: völlig unverständlich.
Zitieren
(05.11.2021, 11:58)scope schrieb: Die Platine, die in #108 verlinkt wird, beinhaltet für den doppelten Preis in etwa das, was man im pp400 wiederfindet. Und darauf bezog sich -deutlich erkennbar- Beitrag #109.

Der Behringer ist übrigens absolut frei von Kappenrascheln und ist (besonders nach kleiner Modifikation) ein -in der Praxis- gutes Gerät, kann aber rein emotional nichts bieten.
Es stellt sich also die Frage, was man mit einem Selbstbau erreichen möchte, bzw. welche "Sinne" befriedigt werden sollen.

Zitat:in solcher Form

Was bedeutet das?

(besonders nach kleiner Modifikation) - mich würde interessieren, was du genau modifizierst - vielleicht nehme ich den dann für meinen Zweit-Dreher.

Merci!
Zitieren
https://old-fidelity-forum.de/thread-308...viel+phono
[-] 2 Mitglieder sagen Danke an scope für diesen Beitrag:
  • Gerry_B, HVfanatic
Zitieren
(05.11.2021, 16:18)scope schrieb: Hättest du doch viel einfacher haben können, indem du das hier (oder an anderer Stelle) zur Diskussion gestellt hättest. Dann hätten alle Interessierten etwas davon gehabt.

Kurzum: völlig unverständlich.

So scope, jetzt habe ich wieder Zeit für dich ...

Nein, hätte ich nicht anders haben können, da wir das Thema ja schon mal hatten. Die Erklärung zu all dem habe ich damals ausführlich gegeben. Vielleicht hast du sie damals nicht gelesen. Das Gelächter zu der Erklärung habe ich bis hier hin gehört und darauf alles, was sich auf das Thema bezog, raus genommen.

Insofern nicht völlig unverständlich. Ich entscheide immer noch selbst, was ich wie ins Forum stelle. Und wenn ich mit jemandem PNs schreibe, muss ich dich ja nicht immer als meinen Herbergsvater in Kopie setzen.

Und da ich keine Profilneurose habe, halte ich mich in meinen Darstellungen sehr zurück. Ich bin auch nicht verpflichtet zu allem und jenem irgendwelche Messwerte, Diagramme, Messreihen oder Auswertungen beizubringen, wie es damals von mir gefordert wurde. Lächerlich!

Und wenn du meinst, ich schreibe wirres Zeug, dann hast du es wahrscheinlich einfach nicht verstanden. Ich drücke mich mit meinem IQ von 63 für dich vielleicht nicht immer deutlich genug aus.

So, und jetzt wieder schön entspannen, einen schicken Tee trinken und die Katze verwöhnen.
Zitieren
Zitat:Die Erklärung zu all dem habe ich damals ausführlich gegeben. Vielleicht hast du sie damals nicht gelesen.

So wird´s gewesen sein.
Zitat:Das Gelächter zu der Erklärung habe ich bis hier hin gehört und darauf alles, was sich auf das Thema bezog, raus genommen.

Auch das ist nach meinem Dafürhalten unverständlich. Stehst du also nicht zu deinen "Erklärungen"?
Zitat:Insofern nicht völlig unverständlich.
Doch, eben drum.
Zitat:Ich entscheide immer noch selbst, was ich wie ins Forum stelle.
Ach, tatsächlich? Lipsrsealed2   

Warum entfernst du es dann kurz darauf wieder?  Falsch entschieden ???
Zitat:ich mit jemandem PNs schreibe, muss ich dich ja nicht immer als meinen Herbergsvater in Kopie setzen.

Schon vergessen?? Du schriebst, dass du mir die Erklärung später ebenfalls als pm sendest. Jetzt schreibst du es wieder ganz anders.
Zitat:Und da ich keine Profilneurose habe, halte ich mich in meinen Darstellungen sehr zurück. Ich bin auch nicht verpflichtet zu allem und jenem irgendwelche Messwerte, Diagramme, Messreihen oder Auswertungen beizubringen, wie es damals von mir gefordert wurde. Lächerlich!
Du bist auch gar nicht in der Lage, irgendwelche Diagramme zu erstellen, es sei denn, du kopierst sie aus dem Internet. Was du schreibst, kauft dir so gut wie kein Mensch ab.
Zitat:Und wenn du meinst, ich schreibe wirres Zeug, dann hast du es wahrscheinlich einfach nicht verstanden.

Sowas ähnliches schriebst du bereits im Kappenraschler-Thread wie am Fliessband.   "Ich habe es nicht nötig....ich muss niemandem.....Ich weiss es dennoch.....ihr versteht es nicht" ....bla bla bla....

Zitat:So, und jetzt wieder schön entspannen, einen schicken Tee trinken und die Katze verwöhnen.

Das ist auch wieder ein typisches Verhalten, das bei Leuten von deinem Schlag Programm ist.
Zitieren
Weißt du, mein lieber scope, ich hatte heute Mittag echt vor, dir einen wirklich netten Text zu schreiben. Ich dachte, probier´s einfach noch mal, vielleicht findest du ja doch eine Ebene mit ihm dich auszutauschen.

Aber du bist derart auf Krawall gebürstet, ich brauche so etwas in meinem Leben nicht mehr. Du schaffst es ja nicht mal 5 Minuten deine ewigen Rechtfertigungen, Zitate und ... ach vergisses - verschwendete Zeit.
[-] 1 Mitglied sagt Danke an Accu-Fan für diesen Beitrag:
  • Pennywise
Zitieren
Der Text hätte nicht nett, sondern inhaltlich schlüssig sein sollen.

Hätte, hätte....Fahrradkette.
Zitieren
Hat eventuell noch jemand hier eine Supra zu liegen ?
Zitieren
Wunschgemäß die SUPRA einmal neu ... bitteschön.

[Bild: ziTkCApl.jpeg]

Die Abmessungen sind 10x5cm, mit einem Befestigungslochabstand von 9x4cm.
Die Daten des MM/MC-Vorverstärkers sind nach wie vor topp und die Transistoren problemlos zu bekommen.
Wer sie mit dieser Platine nachbauen möchte, müsste sich bitte an den Telefunker wenden.

BTW: Hatte hier dann mal nach einem Trafo mit 2x15V mit je 50mA geschaut, aber die Preise für einen entsprechenden Talema-RKT 70003K bzw. 72403K mit 1,6W sind ja ziemlich abgehoben.
Baugleich aber ggf. erst ab 3,2W sind Bingzi, YHDC oder Alfamag. Die haben aber leider weder einen Vertrieb, noch einen Händler. Da hat man nur bei Überproduktion oder Projektaufgabe eine Chance einen passenden Trafo zu finden.

Alternative als als vergossenes Blechpaket ist der Gerth 304.30.2. Ähnliches gibt es aber auch von Spitznagel oder Hahn u. w.
[-] 2 Mitglieder sagen Danke an Florida Boy für diesen Beitrag:
  • HVfanatic, Telefunker
Zitieren
Der RKT ist ja gar nicht so teuer

[Bild: IMG-4810.jpg]


[Bild: IMG-4811.jpg]
Lowfidele Grüße Heiko

____________________________


Problematisch ist eine schleichende Inkontinenz, wenn man zuviel am Rohr fummelt.  Lol1

Zitieren
Na dann ...

[Bild: KxOhEful.jpeg]

... ran an die Bouletten.

Dann gab es Kritik: Die DIL-Schalter fehlen, es lässt sich nicht auf MC umschalten.
Ich mag die Dinger nicht so, weil blöd, wenn man dazu das Gerät aufschrauben muss. Dachte da eher an so einen Umschalter, der mit auf die Rückwand kommt und sich bequem von außen bedienen lässt. Vielleicht auch eine etwas schönere Ausführung für die Front?

[Bild: 0NRWQ9tl.jpeg]
[-] 1 Mitglied sagt Danke an Florida Boy für diesen Beitrag:
  • Telefunker
Zitieren
Ich finde die Idee grundsätzlich klasse, ich habe selbst 2 Horman Boxen. Was mir aber auch fehlt, ist die Möglichkeit zur Anpassung.

Kapazität + Gain sollten schon sein.

Für MC die Anpassung der Widerstände.


Gerade für DIY sollte das berücksichtigt werden, deshalb sind die DIL-Schalter eigentlich unverzichtbar.
[-] 1 Mitglied sagt Danke an Daywalker für diesen Beitrag:
  • Telefunker
Zitieren
OK ... ist angekommen.

Viel Feind, viel Ehr', viel Mäuseklavier, viel Prestige. Verstehe.
Werde ich die Platine also in die Breite ziehen und entsprechend viele Klaviere vorsehen. Geht gleich los.

Dann wurde ich um das Schaltbild mit den DIP-Schaltern gebeten, das ich aber nicht habe.

Altes DIY-Motto: Haste keins, machste eins.

Bittefein:


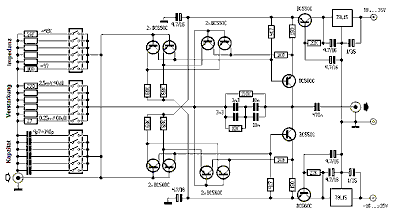
[Bild: Elektor-Supra-A2.png]
Aber da sind ja Lücken! Yoo, um genau die geht es und die wären nun sinnvoll zu schließen.

Bei so einer Anpassung stehen immer zwei Fragen im Raum: Woher und wohin?

Bei der (Eingangs-) Kapazität ist es recht einfach: mit einem 4,7-Piko parallel zum Eingang hat es dort 280p. D. h. dass die Eingangskapazität nicht unter 275p (=Woher) liegen kann, denn die werden durch die Transistoren vorgegeben. Damit ist die Supra schon gut bestückt. Einfache Konstruktionen haben da meist nur 120p. Mehr geht dort immer. Wieviel mehr, gibt der Tonabnehmer vor. Mehr als weitere 4,7n (=Wohin) werden da nicht gehen, weil sonst die Bandbreite auf Sprechmuschel-Niveau absinkt. Elektor nennt als Frequenzgang 0Hz - 40kHz, wobei nur max. 20kHz in die Rillen gepresst werden. Da wird die Supra bei Fehlanpassung tolerant sein. 

Bei der (Eingangs-) Impedanz ist es auch nicht schwierig. Elektor sagt, dass ein 56kOhm-Widerstand am Eingang zu einer Impedanz von 49kOhm führt. Faktisch liegt nun die Impedanz der Transistoren parallel zu diesem 56k.
Kurz gerechnet: Rges=R1xR2/(R1+R1) umgestellt nach R2 macht 390k (=Woher). Gegenprobe: Rges=390x56/(390+56)=49
Eine höhere Impedanz als 390k lässt sich nicht erreichen. Ginge schon, ergibt hier aber keinen Sinn. 390k sind schon üppig. Diverse Hifi-Anbieter versehen ihre MM mit einer Impedanz von 100k, andere mit 50k, wieder andere gehen auf 33k und weniger runter. Drei Werte als MM-Impedanz sollten reichen: 25k, 50k (49k) und eben 100k.
OK, die 49k haben wir schon, schauen wir nach den 100k:

[Bild: Maeuse-2.jpg]

Als Rges wollen wir 100k haben, müssten wir also einen 134,5k parallelschalten. Den kann man aus Einzelwiderständen zusammensetzen, aber das wäre zu aufwendig. Mit einem (Normwert von) 130kOhm kann man gut leben und kommt dann bei einer effektiven Eingangsimpedanz von 97,5k raus.
Gleiches für den 25k:

[Bild: Maeuse-3.jpg]

Mit einem (Normwert von) 27k ist man nur knapp über den 25k (=Wohin MM).
Drei der sechs möglichen DIP-Schalter sind für den MM draufgegangen, bleiben noch drei für den MC. Sollte das nicht reichen, müsste dort halt ein längeres Klavier eingebaut werden.
Für MC schauen wir ans andere Ende: wie weit können wir runter? Elektor empfiehlt 100 Ohm, effektiv wirksam sind dann 99,7 Ohm. Ich meine, man kann auf 10 Ohm runter (eff. 9,97 =Wohin MC), aber wohin genau weiß nur der TA. Ich meine bei Accuphase für MC mal 10,30 und 100 Ohm gesehen zu haben.

Dann die Verstärkung:
Riesen Bohai mit schmalem Hintergrund. Die Anpassung erfolgt nicht, weil es der TA verlangt, sondern flüstert der Phonoeingang und man schaltet auf Line um, will man einfach nicht niedergebrüllt werden. Es geht nur darum, die Pegel so halbwegs anzugleichen. Man ahnt: hier wäre ein Poti (jetzt faselt der schon wieder von Rückwand) sinnvoller.

Elektor nennt eine MM-Verstärkung von rund 40dB bzw. hfe (DC-Gain) von 80 (200mV/2,5mV). Dabei finde ich die 200mV (=Wohin) schon garnichtmal so wenig. Üblich sind eher 150mV, aber auch 120mV sind beliebt. Das ist praktisch, denn wenn der Phonopre nicht so viel verstärken muss, rauscht er auch nicht so doll. OK, das ist die Paradedisziplin der Supra, beinhaltet die Verstärkung auch die Anpassung an den TA von bspw. 2mV oder 1,9mV, was dann zu einer Ausgangsspannung von 160mV bzw. 152mV führt. (Woher=2,5mV) Hier müsste man sich den Kontext anschauen, eben dieses Woher und Wohin soll es gehen.

Gleiches gilt für die MC-Umschaltung. Dem Verstärker ist es egal, ob er einmal oder 1000x verstärkt. Elektor hat für den MC-Betrieb keine Daten genannt, man kann aber von rd. 60dB, von einem hfe von 800 und einer Eingangsspannung von 250µV ausgehen. Keine Ahnung ob diese Daten praxisnah oder fern sind, dafür habe ich mich zu wenig mit MC beschäftigt. Hier scheint es mir am sinnvollsten, die Ausgangsspannung im Blick zu behalten, weil auch eine Supra mal anfängt zu rauschen.
[-] 5 Mitglieder sagen Danke an Florida Boy für diesen Beitrag:
  • Telefunker, Caspar67, JayKuDo, Daywalker, akguzzi
Zitieren
Ok, sagen wir einmal, wir legen 40dB bei MM fest und 60dB bei MC. Damit kommt man eigentlich gut zu recht.

285 pF sind eindeutig zu viel und leider nicht praxistauglich. Als Grundlage nehmen wir einen neuen Plattenspieler wie z.B Rega Planar 3 oder Technics 1210. Die haben rund 120pF. Zusammen sind das schon rund 400pF - für Systeme wie z.B AT VM 95, AT VM 500er, Goldring E-Serie, Nagaoka oder Sumiko eindeutig zu viel, da max. 200pF. 

Ältere Plattenspieler haben gerne ab 150pF aufwärts bis hin zu 250pF und mehr.

Deshalb muss ein ordentlicher Phono-Pre einstellbar sein, am besten ab 47pF, min. aber 100pF  - sonst kommt man nicht auf ein gutes Ergebnis. 

Für MC wäre ebenfalls 100 Ohm und 1 kOhm wünschenswert - für neuere Systeme.

Möglichst flexibel sollte das ganze sein, und wenn DIY - dann auch richtig - dann auch Gain einstellbar. Für alte und neue TA alles "On Board", für jeden Plattenspieler und TA einstellbar - so sollte ein guter Pre sein.


Das ist eben der große Vorteil einer Horman Supra oder einer Trigon.
Zitieren
Hi,

lese nur mit, trotzdem eine Anmerkung, mir wären die Optionen zum Einstellen zu gering. Mein Vorschlag:

Verstärkung von 35 dB bis 70 dB. In ca. 7 dB bis 10 dB Schritten.

Impedanz auch hier eine breite Anpassung von 30 Ohm bis 100 kOhm. Ca. 10 Abstufungen bis 1000 Ohm, dann was um 20 kOhm bis 30 kOhm, 47 kOhm und 100 kOhm.

Eingangskapazität: Start bei um 50 pF, 100 pF, 150 pF, 200 pF.

Alternative Kennlinien halte ich auch für spannend.

Wenn das so machbar ist, klasse und ggf. würde ich mir dann so etwas auch aufbauen. Mir würden auch Buchsen oder Steckplätze direkt auf der Platine helfen, in denen ich dann eigenhändig ausgemessene Widerstände und Kapazitäten einstöpsele. Beim Schreiben, Steckplätze auf der Platine, das fände ich perfekt.

Bitte nur als Anregung verstehen.
1) ARCAM AVR 550, Canton Ergo RCL + Ergo 655, 3 SAC Igel 50t, SUB10, Magnat Quantum 505, Vu duo4k, Panasonic UB704, Thorens TD320 MK2, AT33PTG/II, Trigon Vanguard 2; Zone 2 JBL Control One 
2) Sherwood AVP9080RDS, Abacus APC 12-23, Eve Audio SC307, T+A DVD1235R, Dual CS5000, Goldring Eroica
Zitieren
Alles machbar und jede Anregung willkommen.

Ein Punkt scheint noch nicht so richtig angekommen.

Die Eingangskapazität ist additiv, ausgehend von 275 Piko.

(Äh, Imgur geht (nur bei mir?) nicht und Post.Image stellt es ungewöhnlich groß dar)

[Bild: Cap-4.png]

Wenn weniger gebraucht oder gewünscht wird, muss schon in die Trickkiste gegriffen werden.
Für ein Minimum von rd. 210p:
[Bild: Cap-3.png]
Für ein Min. von rd. 140p:
[Bild: Cap-2.png]
Und - man ahnt es - rd. 70p:
[Bild: Cap-1.png]
Schuld daran ist Mister Miller. Er sagt, dass sich die Eingangskapazität Cob um die Stufenverstärkung erhöht.
Cob liegt beim BC550/560 bei 3,5p und die Stufenverstärkung bei etwa 10*, was 35p pro Transistor macht. Es sind aber zwei (linke) vorhanden, weshalb es dann je 70p werden.
Die jeweils rechten Transistoren verschwinden nur aus Solidarität, weil sie dann keine Gegenspieler mehr haben.

*Stimmt jetzt nicht ganz, soll nur den Zusammenhang verdeutlichen.
[-] 3 Mitglieder sagen Danke an Florida Boy für diesen Beitrag:
  • Inquisition, Telefunker, akguzzi
Zitieren
Heute ist mal ein Schwung platinchen angekommen.

[Bild: image.jpg]

Ich werde wohl mal teile zusammen suchen müssen.

[Bild: image.jpg]

Und Trafos sind auch schon da.
Lowfidele Grüße Heiko

____________________________


Problematisch ist eine schleichende Inkontinenz, wenn man zuviel am Rohr fummelt.  Lol1

[-] 1 Mitglied sagt Danke an Telefunker für diesen Beitrag:
  • Caspar67
Zitieren
Bin begeistert  Thumbsup Gut schaut 's aus.
Für die Anschlüsse müsstest du nach schraubbarer Pintklemme anreihbar im Raster 5,08 schauen. Ist der DIY-Standard. Ggf. kannst du auch Lötnägel verwenden.

Nur der Vollständigkeit halber noch den Gerth hinterher.

[Bild: 9hdr0OYl.jpeg]

Dann habe ich mir mal die Sony TA-E88(B) angeschaut.

Die haben die Kapazitäts- und Impedanzanpassung auf einem Extrabord untergebracht und mit Walzenschaltern versehen. Diese wirken nur auf MM und zum Betätigen muss der Deckel ab.

[Bild: sd3vpp8l.jpeg]
Quelle für den Bildauszug:  Der Vorverstärker / Preamp / Preamplifier / PrePre Thread (old-fidelity-forum.de)

Wenn so ein Phonopre wirklich so universell sein soll, wären doch Drehschalter irgendwie praktischer und auch von außen zugänglich montierbar.

[Bild: nGd3dWdl.jpeg]

Der Print ist 10x4cm und der Befestigungslochabstand 3cm. Drehschalter von Typ Lorlin je 2x6.
Und der gleiche Strudel nochmal, für die DIP-Schalter-Fans.

[Bild: f3hd6rxl.jpeg]

Dieser Print ist 10x3cm, mit einem Befestigungslochabstand von 9x2xm.

Dann müsste ich nur noch die Verstärkungsumschaltung (Gain) auf dem Supra-Print unterbringen.
[-] 3 Mitglieder sagen Danke an Florida Boy für diesen Beitrag:
  • Telefunker, Inquisition, Caspar67
Zitieren
Mir persönlich gefallen die Drehschalter tatsächlich viel besser aber mit meinem jugendlichen Leichtsinn bin ich ja noch schnell verführbar von der dunklen Seite der dip-Schalter dieser abschreckenderen wand von schalterchen .
Lowfidele Grüße Heiko

____________________________


Problematisch ist eine schleichende Inkontinenz, wenn man zuviel am Rohr fummelt.  Lol1

Zitieren
Ist letztlich Geschmacksache, mir gefällt die DIP-Schalter Version besser, noch etwas mehr Platz und die PCB ist dann komplett symmetrisch zu Grnd.
1) ARCAM AVR 550, Canton Ergo RCL + Ergo 655, 3 SAC Igel 50t, SUB10, Magnat Quantum 505, Vu duo4k, Panasonic UB704, Thorens TD320 MK2, AT33PTG/II, Trigon Vanguard 2; Zone 2 JBL Control One 
2) Sherwood AVP9080RDS, Abacus APC 12-23, Eve Audio SC307, T+A DVD1235R, Dual CS5000, Goldring Eroica
Zitieren
Die dip Schalter haben den wirklich großen Vorteil das man die unterschiedlichen Kapazitäten miteinander kombinieren kann und eine größere Bandbreite abdecken kann diese Flexibilität hat man beim Drehschalter nicht da ist man auf den einen Wert festgelegt der hinterlegt ist.
Lowfidele Grüße Heiko

____________________________


Problematisch ist eine schleichende Inkontinenz, wenn man zuviel am Rohr fummelt.  Lol1

Zitieren
(21.05.2024, 08:15)Florida Boy schrieb: Ein Punkt scheint noch nicht so richtig angekommen.

Die Eingangskapazität ist additiv, ausgehend von 275 Piko.

Ich glaube schon das das angekommen ist.

Der Herr borngräber hat bei seiner Version auf die 4,7pF verzichtet und gleich mit 22pF begonnen.

[Bild: IMG-4845.jpg]

Die dip Schalter ließen sich ja auf der Unterseite anbringen und durch ausschnitte im Gehäuse bedienen für den Fall das ein öffnen des Gehäuses nicht so einfach zu realisieren ist.
Lowfidele Grüße Heiko

____________________________


Problematisch ist eine schleichende Inkontinenz, wenn man zuviel am Rohr fummelt.  Lol1

Zitieren
Habe mal etwas recherchiert, zu den Themen Verstärkung und Kapazität.

[Bild: aun47pml.jpeg]

Da liegt die Supra gut im Rennen. Die Kapazität zumindest bei MC kann vernachlässigt werden und bei MM sind maximal 500p die Regel. Elektor hat den Vorverstärker auf eine Verstärkung von 80 bzw. 800 ausgelegt, was 38dB bzw. 58dB entspricht (oberer Tabelleneintrag). Da ich die Verstärkung jetzt auf dB angepasst habe, liegt sie jetzt bei 100 bzw. 1000, also 40dB bzw. 60dB (unterer Eintrag). Die Verstärkung ist in 5er-Schritten zwischen 30dB und 60dB einstellbar.

[Bild: Elektor-Supra-A3.png]

[Bild: Supra-mit-DIP.jpg]

Die DIP-Schalter lassen sich auch von unten einbauen, da die Platine doppelseitig ist.
[-] 1 Mitglied sagt Danke an Florida Boy für diesen Beitrag:
  • Telefunker
Zitieren


Möglicherweise verwandte Themen…
Thema Verfasser Antworten Ansichten Letzter Beitrag
  Der Kabel-Thread hier kann alles rein von DIY bis 10K € HisVoice 720 406.805 08.10.2025, 16:03
Letzter Beitrag: proso
  HiFi DIY zimbo 567 301.500 28.09.2025, 12:54
Letzter Beitrag: Kimi
  DIY Tröten im Oldschool Design Kimi 48 17.090 23.06.2025, 11:25
Letzter Beitrag: source
  DIY Plattenspieler Eigenbau Markus2005 85 55.642 09.01.2025, 20:22
Letzter Beitrag: Telefunker
  DIY Plattenspieler Laufwerk Telefunker 10 2.910 06.01.2025, 17:55
Letzter Beitrag: Telefunker
  Frage an die Dynaudio DIY Spezis nick_riviera 20 10.520 20.07.2024, 13:34
Letzter Beitrag: Funkelrauschen



Benutzer, die gerade dieses Thema anschauen: 2 Gast/Gäste