08.03.2025, 12:57
|
Endstufe 260W an 8 OHM
|
|
08.03.2025, 13:41
Wie ist denn da die Phasenlage?
08.03.2025, 15:10
habs gerade mal gemessen Also bei 50Khz sind wir bei 15°.
09.03.2025, 15:27
sieht gefällig aus, praktisch vollsymmetrisch hinter der Eingangstufe.
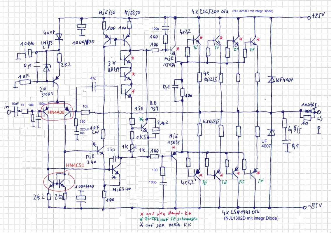
Das hat einen Grund, dass der Ruhestrom-Transistor BD139 nicht durch einen Elko wechselpannungsmäßig überbückt wird? Irgendwo hat mir mal jemand gesagt, dass die 1N4007 am Ausgang an der Stelle zu lahm wären, um die Endtransistoren und anderes zu schützen, habe ich aber sonst selten gesehen. Bei 4 x 2SC5200 bist du wirklich eine Ewigkeit im linearen Teil der hfe. Wenn die nun parallel liegenden Kapazitäten der 4 Endtransitoren dir nicht weh tun - warum nicht. Warum hast du bei der Stromquelle im Eingang eine Schutzdiode vornehmen müssen? Haben die 4148 thermischen Kontakt zu jemanden in der Endstufe? Erstaunlich, dass du dem 68k-Widerstand in der Gegenkopplung keine kleine Kapazität beilegdgen musstest.
servus, guten Morgen,
der bd139 hat inzwischen einen Parallelelko. das sind eigentlich UF4007. Es geht um Induktionsspannungen des Lautsprechers. Wahrscheinlich braucht man sie gar nicht. Die Endtransistoren sind Spannungsmäßig gut dabei. Naja. Das Teil geht bis 100khz. Und, wie Floridaboy schon angefragt hat, die Phase beträgt 15 Grad bei 50 khz. Ab 60 Khz wird das ganze zum Tiefpass. Das ist keine Schutzdiode bei der Stromquelle. Damit soll erreicht werden, dass die welligkeit der Spannung am Emitter minimiert wird, wenn UB durch vollast runtergezogen wird. Die 6x4148 sind zwischenzeitlich durch lm385/1.2 und 2.5 in reihe geschaltet ersetzt. Die inzwischen absolivierten Tests haben aber ergeben, dass bei langer Extremlast die termische Regelung zu schlecht ist. Wenn der Kühlkörper richtig heiss wird gehen Irgendwann die Transistoren durch und alles ist zu spät. Ich bin dabei das gerade anzupassen. Da gibt es sicher noch einigen Handlungsbedarf. Wenn da weitere Ergebniss vorliegen, werd ich das Posten. Gruss Roger
Guten Morgen zusammen,
ich habe nun erstmal die Tests abgeschlossen. Die Schaltung hat sich ein wenig abgeändert und hat jetzt erstmal die version erreicht, dass sich eine Platine dafür lohnt. Die größte Herausfordung war im prinzip den Ruehestrom bei verschiedenen Betriebsbedingungen einigermaßen konstant zu halten. Von daher auch die unkonv. Montageorte der beteiligten Bauteile. Durch die relativ hoheh hfe der Treiber haben sich die beiden MJe herausgekürzt. Das hat einen sehr großen Vorteil, was die Schwingneigung angeht. Man könnte statt den nicht mehr lieferbaren toshiba 2sc5171/2sa 1930 auch das Paar Mje 15034/35 verwenden. Die haben ähnliche Daten. Ich habe auch noch den konstantstrom im Stromspiegel erhöht. Damit konnte die obere Grenzfrequenz ca. 20khz nach oben erweitert werden. Das ganze ist derzeit mehr oder weniger ein Drahtigel und muss nun erstmal auf ein ordentliches Layout. Danach wird man sehen, wie die Signale aussehen. Heute sind die beiden MJE15034/35 geliefert worden. Ich habe Treiber 2sc5171 und 2SA1930 ersetzt. Danach mussten andere Widerstände für den Ruhestrom anwendung finden. Er war viel zu hoch. Dise neuen Treiber brauchen nur 1/4 des Basisstroms (0,5mA).Die scheinen eine deutlich besser hfe zu haben. laut Datenblatt ist das auch so. Aber in dieser Dimension hätte ich das nicht gedacht. Auch der Frequenzgang war danach nochmal deutlich besser. Ich werde diese Treiber verwenden. Der nächste Schritt ist die SOA und div. Sicherheitsmechanismen. Ich poste mal den aktuellen Schaltplan.
17.04.2025, 11:34
Hallo. In Japan kann man genau die Transistoren kaufen, die du brauchst. Es gibt eine Firma, die Millionen verschiedene Chips, Transistoren und alles Mögliche führt. Man kann dort auch in größeren Mengen bestellen.
Hier ist ein Bild. Sind das genau die, die du brauchst? Der Preis für 2 Stück 2SA1930 + 2SC5171 und zusätzlich 2 Stück A1930 + C5171 beträgt etwa 10 €. Mit Zoll und allem drum und dran würde dich die Bestellung dieser 4 Stück insgesamt ca. 20 € bis 30 € kosten. Sie sind original – keine Fälschungen. Ich habe selbst schon Transistoren von diesem Verkäufer gekauft. https://buyee.jp/item/jdirectitems/aucti...rectSearch
19.04.2025, 15:20
hi,
ich sie nachgemessen. die kpommen schon auf hfe50 bei 0,8A Kollektorstrom. Aber dennoch werd ich die deutlich bessern MJE verwenden. Von daher werde ich das ganze dann trotzdem auch nochmal in emitterschaltung der Endttransen testen und die Meßwerte vergleichen Gruss Roger
22.04.2025, 13:02
Also ditt Thermostat ... ick wees nich ... muss anders jehn.
Die Spannung an den Treiber-Basen beträgt +/- 1,2V. Drei (Transistor-) Dioden sind zu wenig und LM385-1.2 + LM385-2.5 sind zu viel. Die Endstufe ist mit einer Verstärkung von rd. 70 (68k/1k) recht empfindlich. Und weil sie so empfindlich ist, braucht es am Eingang einen Spannungsteiler (2k2/22k), um die Übersteuerungsfestigkeit zu erhöhen. Lieber etwas unempfindlicher, dafür ohne Teiler. Zum Vergleich: Technics SE-A3 rd. 40 und Sony TA-N80 rd. 45. Das Thema Störabstand ist verwundernd schnell abgearbeitet. Nur eine kümmerliche Diode finde ich jedoch einfach zu wenig. Erlaube mir einen kurzen Blick auf die Strategien von Sony und Technics: ![]() Die verwendeten Eingangs-FETs und Stromspiegel sollen hier nicht weiter nicht stören. Sony bindet den Diff.verst. oben (+Rail) und unten (-Rail) an und nagelt ihn quasi mit Stromreglern auf den Betriebspunkt. Warum macht sich Sony da so viel Mühe im Vergleich zu Technics? Tatsächlich ist diese Sichtweise ein Trugschluss. Technics kann die KSQs entspannter angehen, weil sie sich bereits im Vorfeld um die PSRR (Power Supply Rejection Ratio) gekümmert haben. Die SE-A3 besitzt dafür ein geregeltes Vorstufen-Netzteil. Deshalb kann Technics auch durch die Anbindung der unteren KSQ an Masse die Hälfte des erziehlbaren Fremdspannungsabstandes quasi verschenken. Sony kann sich das aus zweierlei Gründen nicht erlauben. Zum einen gibt es keine Spannungsreglung für die Vorstufe und die Vorstufe hängt auch an den gleichen Rails, wie die Endstufe (Common Rails/CR). Da ist die SE-A3 ebenfalls im Vorteil, weil ihre Vorstufenspannung aus einer eigenen Trafowicklung generiert wird. Zwar betreibt Sony für die TA-N80 auch da einen hohen Aufwand über eine separate Gleichrichtung und Glättung, was aber nicht so effektiv ist. Wie wenig, sieht man an der nun notwendigen Dämpfung. Technics reicht ein einfacher Snubber hinter der Kaskode zwischen Vor- und Endstufe und Sony haut noch einen weiteren direkt zwischen Ein-/Ausgang. (In der Abb. nicht dargestellt.) (15.04.2025, 06:44)SABA-FAN schrieb: (...)Genauso macht es auch Accuphase, nur eben nicht um die Bandbreite zu erhöhen, sondern um die nötige Dämpfung zu reduzieren. Wenn sich damit eine größere Bandbreite einstellt, umso besser. Bei CR ohne weitere Aufbereitung der Vorstufenspannung und einem Massebezug der KSQ rennt man mit der dann erforderlichen Dämpfung förmlich seinem eigenen Schatten hinterher. Es kommt nun noch eine - nach meinem Empfinden - übertriebene Hochohmigkeit (2x 68k wofür?) hinzu, die noch mehr Dämpfung (in jeder Stufe!) erzwingt. Ich sage mal, das ist im Moment alles noch recht inkonsistent. (22.04.2025, 13:02)Florida Boy schrieb: Die Endstufe ist mit einer Verstärkung von rd. 70 (68k/1k) recht empfindlich. Und weil sie so empfindlich ist, braucht es am Eingang einen Spannungsteiler (2k2/22k), um die Übersteuerungsfestigkeit zu erhöhen. Lieber etwas unempfindlicher, dafür ohne Teiler. also das ist ja nur 1/10 . ich meine 2k2/22k.....da kann man ja nicht von einem wirklichen teiler reden. Die Spannung an den Treiber-Basen beträgt +/- 1,2V. Drei (Transistor-) Dioden sind zu wenig und LM385-1.2 + LM385-2.5 sind zu viel . das sind mit dem TY (Bs139) eher vier dioden. In dieser konstellation ist es sehr temeperaturstabil, und zwar auch dann, wenn die last sofort bei kalten kühlkörper hochgefahren wird. von daher muss auch >TY direkt auf einen endtransistor. die sind nämlich dann schon heiss, bevor das auf den körper übertragen wird
25.04.2025, 17:31
habe heut auch nochmal das ganze auf sziklai umgebaut. also es wird bei der darlington bleiben. die verzeiht vieles. sziklai ist sehr emnpfindlich, was schwingneigung angeht. wobei der ruhestrom sehr präzise einstellbar ist und kaum toleranzen aufweist. jedoch ist das auch mit der darlington un den entsprechend geposteten maßnahmen ähnlich und akzeptierbar möglich. hier schwankt das ganze um +2/-10 mA unter extremen bedingungen . Wie beispielsweise fullpower bei kalten kühlkörper oder etwa kk-temperaturen über 100°. von daher bin ich diesbezüglich entspannt. eine automatische ruhestromeinstellung wäre auch möglich. Allerdings ist mir das Aufwand/Nutzen- verhältnis zu groß.
09.05.2025, 17:15
Nach vielen Testreihen hab ich mal mein "Gekritzel" aktuallisiert. Falls jemand interesse hat kann ichs gerne posten.
09.05.2025, 19:26
Na klar!
(09.05.2025, 19:26)Florida Boy schrieb: Na klar! moin. Na wenn man so manch Kommentare hier liest, ist das nicht so klar. Aber hier mal die derzeit aktuelle Version. Der Frequenzgang geht von 5- 130Khz -1,5dB. Die Schwingneigung ist bei dieser Konstellation derzeit am geringsten. Die Phase liegt bei 50Khz bei 25°. Der Eingangs-Dual ist ein HN4A06. Der kann 120V. Von daher war eine Reduktion der Spannungsversorgung nicht notwendig. Den Zobel am Ausgang musst du dir noch dazudenken.
4 Mitglieder sagen Danke an SABA-FAN für diesen Beitrag:• , HiFi1991, racingfreak, Musikliebhaber72
10.05.2025, 07:44
(10.05.2025, 07:26)SABA-FAN schrieb:(09.05.2025, 19:26)Florida Boy schrieb: Na klar! Schöne Schaltung, gutes Gelingen. Dein „analoges“ entwickeln finde ich super! Viel Augenfreundlicher.
10.05.2025, 08:11
Danke..Es ist nur ein wiederentdecktes Hobby. Eigentlich war ich 35 Jahre in der Brandmeldetechnik unterwegs. Aber in den 70er und 80er Jahre war ich schon im TV und AV-Bereich angesiedelt. Nun ja.Mit Professionell entworfenenen Designs will ich da gar nichts vergleichen. Als Minimalist versucht man eben mit geringstem Aufwand das bestmögliche herauszuholen. Und das ist mein Antrieb.
10.05.2025, 08:22
Guter Ansatz, Menschen wie Nelson Pass sind damit weit gekommen.
Weniger ist oft mehr. (Nur nicht auf dem Konto ;-) )
10.05.2025, 11:59
Ah, gefällt mir schon besser. Die Snubber in den Treiber-Basen sind der richtige Schritt. Sieht gleich entkrampfter (entkompensierter) aus.
Im Diff.verst. die Kaskoden für einen Stromspiegel aufzugeben ... hmm. Würde ich jetzt mal als Rückschritt sehen. Der zusätzliche Strom durch die Kaskoden brachte die Stabilität, die jetzt über mehr Pufferkapazität hergestellt werden soll. Ich sehe da weiterhin einen Findling, der in der Brandung hin- und herrollt. Kein Fels weit und breit. N. Pass ist außer Konkurrenz, mit viel Kultkompensation. Lieber mal bei Accuphase schauen.
10.05.2025, 12:33
Nix gegen Accuphase,
aber Kopien von Sachen die sich andere ausgedacht haben, gibt es schnell und günstig bei Alibaba, dann muss man nicht selber ran. Der Weg ist das Ziel.
10.05.2025, 14:08
10.05.2025, 14:52
Leider kenne ich mich im Endstufendesign nicht aus, von daher gibt es von mir statt Anmerkungen und Ideen nur ein Dankeschön fürs teilen und gutes gelingen
LG Mike
20.05.2025, 18:51
nun ja. was soll ich sagen Theorie ist das eine, praxis was anderes. Ich werde die Schaltung so lassen. Das ist das stabilste setup. Alles andere neigt mehr zum Schwingen als das, was hier gepostet wurde. Vielleicht siehts anders aus, wenn das die Platine geäzt ist und das alles ordentlich aufgebaut wurde. Muss man sehen, ob die einige C dann noch verändert werden müssen. Aber der Sound gefält mir , der Ruhestrom ist sehr stabil, auch bei Pulslasten.Und sie schwingt nicht. Selbst dann nicht, wenns provoziert wird. Aber wie geschrieben. Mal sehen obs noch so ist, wenns auf die Platte gelötet wird.
gruss roger
08.11.2025, 08:43
Hallo zusammen,
hier ist nun der zunächst endgültige Entwurf, der zu einem Platinenlayout führen wird. Diese Endstufe wurde mit einer Phasenreserve von mehr als 70° getestet. Sie ist äußerst stabil, was den Ruhestrom angeht. Eine Schwingneigung ist nicht zu erkennen. Auch bei Kapazitiver Last nicht. Gruss Roger
08.11.2025, 11:17
Ah, die Rückkopplung ist deutlich niederohmiger geworden. Gefällt mir.
Hatte deinen Diff.verst. simuliert, weil er mir zu weich erschien. BTW: Da es in der Sim keine 2,5V-Z-Diode gibt, habe ich eine gelbe LED plus eine Schottky-Diode genommen. Erkenntnis/Lerneffekt: Es reicht die Entkopplung vom neg. Rail über die BE-Strecke des Spiegels vollkommen aus. Zusammen mit der oberen KSQ ist das stabiler, als gedacht. Da rollt auch bei hoher Restwelligkeit nix. Der 47Piko wirkt/dämpft da jetzt indirekt ... muss ich mal überlegen: es wäre auch ein Snubber im Diff.verst. möglich oder der 47p wirkt direkt an den Basen des Diff.verst. Direkt/indirekt ... muss ich für mich noch etwas durchknautschen. Und klar lässt du deine Schaltung wie sie ist/wie du sie haben möchtest. Es ging - mir zumindest - immer um den Weitwinkel: offen sein für neue Ideen/Sichtweisen und durchaus auch mal links und rechts schauen, wie es die anderen gemacht haben. Bitte berichte weiter. |
|
|
| Möglicherweise verwandte Themen… | |||||
| Thema | Verfasser | Antworten | Ansichten | Letzter Beitrag | |
| Technics SE-A3 Cliping at 4 Ohm 25W | Markolino | 148 | 25.242 |
02.05.2025, 23:12 Letzter Beitrag: Inquisition |
|
| Anschluss 4 Ohm Lautsprecher an JVC A-K22 | Nawrotek | 7 | 3.516 |
29.04.2023, 21:29 Letzter Beitrag: Nawrotek |
|
| Suche Spule für Tieftonkalotte, 85x16mm, 4 Ohm | SiggiK | 13 | 6.052 |
21.08.2019, 18:23 Letzter Beitrag: Hummel601 |
|
| Woher Cermet Miniaturregler mit 470 Ohm beziehen? | Kaje | 4 | 3.476 |
30.11.2016, 18:05 Letzter Beitrag: Der Karsten |
|
| Widerstand 750 Ohm- 5W | bretohne | 5 | 4.226 |
29.08.2015, 19:19 Letzter Beitrag: bretohne |
|
| 75 Ohm-Antennen-Adapter für Klassiker | Armin777 | 20 | 20.289 |
13.06.2009, 14:21 Letzter Beitrag: Armin777 |
|
Benutzer, die gerade dieses Thema anschauen: 1 Gast/Gäste


![[Bild: eigen-260w.jpg]](https://i.postimg.cc/Ss1CTRrB/eigen-260w.jpg)
![[-]](https://old-fidelity-forum.de/images/collapse.png)

weiss ich noch nicht. Habs erstmal so, dass es ohn e zu schwingen funzelt. werd das aber noch posten.
![[Bild: eigen-260w.jpg]](https://i.postimg.cc/C1SR8nzn/eigen-260w.jpg)
![[Bild: i-img1200x900-1744579411255662weydmt23.jpg]](https://i.postimg.cc/VvFrPWhP/i-img1200x900-1744579411255662weydmt23.jpg)
![[Bild: VZ9emEbl.jpeg]](https://i.imgur.com/VZ9emEbl.jpeg)
![[Bild: eigen-1-260w.jpg]](https://i.postimg.cc/KYHxSnH0/eigen-1-260w.jpg)
![[Bild: L34waF8l.jpeg]](https://i.imgur.com/L34waF8l.jpeg)
![[Bild: eigen-340W-8Ohm-Forum.jpg]](https://i.postimg.cc/3RhxLtCx/eigen-340W-8Ohm-Forum.jpg)