Beiträge: 1.022
Themen: 61
Thanks Received: 2.323 in 416 posts
Thanks Given: 3.594
Registriert seit: Mar 2012
Bewertung:
14
Hey werte Forenmitglieder,
nach fast 5 Jahren Sendepause (aus diversen, unwichtigen Gründen) bin ich so langsam wieder in der Lage mich um mein kleines HiFi-Altlager zu kümmern. Die Abstinenz hat vielem Zeuch nicht gut getan, und jetzt bin ich dabei so einiges wieder gangbar und vorzeigbar zu machen.
Als "hin-und-wieder" Anlage möchte ich auch wieder den kompletten Turm um meinen 1981/2er Pioneer A9 wiederbeleben. Hier ist ein mir schleierhaftes Problem, wo ich nicht wirklich weiss, wo ich anfangen soll mit suchen:
Der Verstärker bringt manchmal eine Art "Fritzeln" (knisternde Geräusche) auf die Speaker. Unerheblich ob ich Spk A oder B ausgewählt habe, manchmal nach 2 Minuten, manchmal erst nach 2 Stunden. Die Geräusche folgen keinem Muster, sind manchmal zischend, manchmal fritzeln, und (eher selten) auch mal ein kleiner Knall, wo auch schon mal die Protection anspringt.
So weit ok. ABER, die Lautstärke des Fritzelns ist UNABHÄNGIG von der am Amp eingestellten Lautstärke, will heissen: auch bei LS 0 höre ich die Geräusche in gleicher Intensität. Lauter wirds auch nicht. Ob jetzt "direct" oder nicht macht keinen Unterschied, die Störungen werden nicht beeinflusst durch Bass/Treble/Balance Einstellungen, nur wenn die Lautsprecher ausgeschaltet sind (per Knopf) höre ich nix, da das dazugehörige Relais trennt.
Die Frage ist jetzt : Wo soll ich anfangen mit suchen? Logisch wäre ja, dass die Geräusche nach der Verstärkung entstehen... nur wo? Hinter der Verstärkerstufe kommen ja nur eine Spule und das Relais? Kann das Relais ein solch diffuses Fehlerbild erklären?
Wie sähe eine logische Vorgehensweise aus?
Oszi und diverse einfache Messgeräte sind vorhanden, das eigene Wissen um diese Aufgabe autonom zu meistern leider nicht. Wäre einer der Forenexperten in der Lage sein Internetorakel anzuschmeissen und mir Hinweise zu geben, wo sich der Kupferwurm verstecken könnte?
Hier zwei Auszüge aus dem Service manual:
Vielen Dank für eventuelle zweckdienliche Hinweise!
Tom.
1 Mitglied sagt Danke an LastV8 für diesen Beitrag:1 Mitglied sagt Danke an LastV8 für diesen Beitrag
• vectra800
Beiträge: 128
Themen: 0
Thanks Received: 209 in 67 posts
Thanks Given: 3
Registriert seit: Feb 2020
Bewertung:
5
Es ist wichtig, zu wissen, ob das Geräusch im rechten oder im linken Kanal auftritt oder in beiden.
Gruß
Reinhard
2 Mitglieder sagen Danke an oldiefan für diesen Beitrag:2 Mitglieder sagen Danke an oldiefan für diesen Beitrag
• nice2hear, LastV8
Beiträge: 1.022
Themen: 61
Thanks Received: 2.323 in 416 posts
Thanks Given: 3.594
Registriert seit: Mar 2012
Bewertung:
14
31.10.2025, 08:04
(Dieser Beitrag wurde zuletzt bearbeitet: 31.10.2025, 08:05 von LastV8.)
Moien Reinhard,
Das Geräusch ist in beiden Kanälen vorhanden (wenn es gerade da ist) und lässt sich auch durch den Balance-Regler NICHT aus den Kanälen treiben.
lG,
Tom.
Beiträge: 1.316
Themen: 2
Thanks Received: 1.553 in 607 posts
Thanks Given: 1.271
Registriert seit: Mar 2024
Bewertung:
12
Moin,
wenn das Geräusch tatsächlich gleich laut auf beiden Kanälen auftritt,
würde ich zuerst die Spannungsversorgung prüfen, und zwar z.B. die
+/- 60V, die die Eingangsstufen der Endstufe versorgen.
Außerdem alle stabilisierten Nebenspannungen, die z.B. die Klangre-
gelstufen versorgen.
Gute Grüße, Andreas
36 Jahre HiFi-Service
1984 - 2020
>36000 Reps
Some people like cupcakes better,
I for one care less for them!
2 Mitglieder sagen Danke an grautvOHRnix für diesen Beitrag:2 Mitglieder sagen Danke an grautvOHRnix für diesen Beitrag
• nice2hear, LastV8
Beiträge: 23.681
Themen: 275
Thanks Received: 27.887 in 9.672 posts
Thanks Given: 31.124
Registriert seit: Nov 2010
Bewertung:
101
31.10.2025, 08:46
(Dieser Beitrag wurde zuletzt bearbeitet: 31.10.2025, 08:48 von nice2hear.)
Moin Tom, (habe getippt während die richtigen Hinweise vom Vorposting da waren.)
Zusatzfrage, ist es auf beiden Kanälen gleichzeitig oder "mal links und dann mal rechts"?
Im ersten Fall muss es ein Problem sein was beide Kanäle gleich betrifft, sonst könnte es zwei ähnliche Ursachen in den Kanälen geben.
Wie oft tritt das Geräusch auf? Erst nachdem der Verstärker etwas läuft, also Wärme entwickelt hat?
Oft sind es Halbleiter, Transistoren, gelegentlich Dioden, die mit Defekt (meist temperaturabhängig) sowas verursachen.
Da Volumeregler unabhängig zu 99% hinter der Volumeregelung links im 2ten Bild.
Wenn beide Kanäle gleichzeitig/ identisch betroffen sind ist Spannungsversorgung/ Netzteil als Fehlerquelle zu prüfen.
Nach Rückmeldung sehen wir weiter, mit dem Oszi dürfte man das Fritzeln auch messen können.
"We learned more from a three minute record than we ever learned in school" , Bruce Springsteen in "No surrender" played als Song 2 im Mai 2013 in Hannover
2 Mitglieder sagen Danke an nice2hear für diesen Beitrag:2 Mitglieder sagen Danke an nice2hear für diesen Beitrag
• grautvOHRnix, LastV8
Beiträge: 15.666
Themen: 810
Thanks Received: 28.349 in 6.800 posts
Thanks Given: 2.433
Registriert seit: Oct 2014
Bewertung:
129
31.10.2025, 09:12
(Dieser Beitrag wurde zuletzt bearbeitet: 31.10.2025, 09:14 von scope.)
Zitat:Nach Rückmeldung sehen wir weiter, mit dem Oszi dürfte man das Fritzeln auch messen können.
Davon ist auszugehen, aber das ist hier erst mal keine Hilfe.
Der A9 (das Teil mit der Klappe?) zählt unter den Leuten, die sowas reparieren, zu den Katastrophen.
Die Anatomie ist "verbaut", und es gibt unzählige der billigen Schalterchen im Signalweg, die hier aber erst mal nich das Problem sein dürften.
Da Balance nichts verändert, würde ich in den beiden Endstufen und deren Versorgungsspannungen beginnen. Man kann aber im zusammengesetzten, betriebsbereiten Zustand wenig "erreichen"...Man kommt kaum an die entsorechenden Stellen.
Testen würde ich mit einem angeschlossenen, günstigen KH, damit die Lautsprecher nicht beschädigt werden.
Zuerst durch leichtes Klopfen auf die Boards, während sich der Fehler zeigt, um ggf. Kontaktstörungen auszuschließen.
Hatte noch keine ohne Kontaktprobleme.
Dann weiter suchen mit Kältespray und gezielter Heissluft, sofern man die Stellen mit langem "Rüssel" erreichen kann.
Interessant wäre auch, wie schon erwähnt, ob der Gehler in beiden Kanäken zeitgleich und identisch auftritt.
Um diese Arbeit wird dich niemand beneiden. Das ist ein "fieses" Ding. 
Bevor du loslegst, solltest du dich auch fragen, ob du der Sache gewachsen bist.
1 Mitglied sagt Danke an scope für diesen Beitrag:1 Mitglied sagt Danke an scope für diesen Beitrag
• LastV8
Beiträge: 23.681
Themen: 275
Thanks Received: 27.887 in 9.672 posts
Thanks Given: 31.124
Registriert seit: Nov 2010
Bewertung:
101
„Fiese Dinger“ machen das hier ja gerade interessant.
Darum dann später auch gerne bebildern.
Außer Tom bricht nach dem letzen Hinweis aus Krefeld ab und sucht vor-Ort-Hilfe.
"We learned more from a three minute record than we ever learned in school" , Bruce Springsteen in "No surrender" played als Song 2 im Mai 2013 in Hannover
2 Mitglieder sagen Danke an nice2hear für diesen Beitrag:2 Mitglieder sagen Danke an nice2hear für diesen Beitrag
• LastV8, kandetvara
Beiträge: 15.666
Themen: 810
Thanks Received: 28.349 in 6.800 posts
Thanks Given: 2.433
Registriert seit: Oct 2014
Bewertung:
129
31.10.2025, 12:27
(Dieser Beitrag wurde zuletzt bearbeitet: 31.10.2025, 12:28 von scope.)
Es kann ja auch wie so oft etwas völlig Banales sein.
Nach 120 Antworten, inklusive Philosohie zur Schaltung, einigen Simulationsmodellen usw. dann die Lösung : "Habe den Stecker J 125 abgezogen und wieder aufgesteckt, danach war Ruhe"
Habe ich in diesem Forum bereits ein paar mal erlebt.
Ich wollte übrigens niemanden "demotivieren"
2 Mitglieder sagen Danke an scope für diesen Beitrag:2 Mitglieder sagen Danke an scope für diesen Beitrag
• LastV8, kandetvara
Beiträge: 1.022
Themen: 61
Thanks Received: 2.323 in 416 posts
Thanks Given: 3.594
Registriert seit: Mar 2012
Bewertung:
14
31.10.2025, 12:46
(Dieser Beitrag wurde zuletzt bearbeitet: 31.10.2025, 12:48 von LastV8.)
Hui! Viele helfende Hände hier! Danke schon mal für alle bisherigen Antworten
Yes, der A-9 ist der unsägliche Klappen Amp.
Neenee, komplett unbedarft bin ich in Sachen Elektro nicht, und auch weiterhin leidensfähig und auch -willig.  Mir fehlt aber erst mal das Hintergrundwissen. Ich werde soweit mir möglich (und ich es verstehe) die Vorschläge abarbeiten - auch je nachdem wie meine Freizeit es zulässt.
Zu den Vorbereitungen und schon durchgeführten Arbeiten:
Den Verstärker habe ich fast komplett zerlegt und die Drehregler (Volumen, Bass, Treble, Balance, sowie Record Source) ausgelötet, sofern möglich auseinandergebaut, um Ultraschallbad gereinigt und mit 60/WL/61 konserviert, und selbstverständlich wieder eingebaut. Bei aus- und Einbau habe ich auch die meisten Einzelplatinen abgeklemmt, und die Steckverbindungen vorsichtig gereinigt (wieder mit 60/WL/61) bevor ich alles wieder zusammengebaut habe.
Um die Schalter habe ich mich bislang noch nicht gekümmert, da diese zum grossen Teil im Signalweg liegen und Einfluss auf den Ton nehmen, das Fritzeln aber nicht davon verändert wird. Soweit zumindest meine Überlegungen...
Ruhestrom an allen im SM genannten Stellen geprüft und so gut wie möglich eingestellt.
Angeschlossen sind Bastellautsprecher ohne Wert, die können gerne in Rauch aufgehen, es liegen noch einige Ersatzspeaker auf Halde, die genauso für den guten Zweck geopfert werden können.
Klopftest ist ergebnislos verlaufen (mehrmals geprüft). Eine IR Kamera (einfaches Modell) hat keine unerwartet heissen Bauteile gezeigt.
Die Geräusche treten erst nach einigen Minuten auf, mal schneller, mal langsamer. BISLANG NIE bei "kaltem" Amp.
Heute Mittag werde ich dann mal die einzelnen Spannungen messen, wo ich ohne allzugrosse Verrenkungen dran komme, sowohl kalt als auch warm (bei Geräuschen).
ich melde mich mit den Mess-Resultaten zurück. Wobei ich davon ausgehe, dass die Geräusche Stunden brauchen werden um aufzutauchen  (thema Milch, wenn ich baim Kochen drauf kucke)
Edit: Kältespray ist leider (noch) nicht vorhanden, Amazon hat mir DRUCKLUFTdosen geschickt als Kältespray... Heissluft hab ich.
lG und vielen Dank erstmal
Beiträge: 23.681
Themen: 275
Thanks Received: 27.887 in 9.672 posts
Thanks Given: 31.124
Registriert seit: Nov 2010
Bewertung:
101
Hört sich nach temperaturabhängigem Halbleiterfehler an.. oft einer der vielen 2SAxxx / 2SCxxx Transistoren.
Am DC-Meter dürften beim Auftreten des Fehlers an der betroffenen Gleichspannung diese als Spannungsspitzen (bei einem Zeigermessgerät als Zappelzeiger  ) darstellen..
"We learned more from a three minute record than we ever learned in school" , Bruce Springsteen in "No surrender" played als Song 2 im Mai 2013 in Hannover
2 Mitglieder sagen Danke an nice2hear für diesen Beitrag:2 Mitglieder sagen Danke an nice2hear für diesen Beitrag
• kandetvara, LastV8
Beiträge: 15.666
Themen: 810
Thanks Received: 28.349 in 6.800 posts
Thanks Given: 2.433
Registriert seit: Oct 2014
Bewertung:
129
31.10.2025, 14:17
(Dieser Beitrag wurde zuletzt bearbeitet: 31.10.2025, 17:11 von scope.)
Soche Fehler sind eher schwer zu lokalisieren. Leider hast du noch nicht geschriebem, ob die Störungen zeitgleich und auf beiden Seiten identisch ausfallen.
Die Wartezeit könntest du mir einem Föhn verringern, wenn auch nicht gezielt, aber zumindest den Bereich bestimmen.
3 Mitglieder sagen Danke an scope für diesen Beitrag:3 Mitglieder sagen Danke an scope für diesen Beitrag
• grautvOHRnix, kandetvara, LastV8
Beiträge: 1.316
Themen: 2
Thanks Received: 1.553 in 607 posts
Thanks Given: 1.271
Registriert seit: Mar 2024
Bewertung:
12
Moin,
mürbe Halbleiter, die bei Erwärmung anfangen zu knuspern,
reagieren meiner Erfahrung nach zu fast 93,4 % auf einen
Stoß Kältspray.
Wir müßten mal wissen, ob es wirklich auf beiden Kanälen
gleich britzelt und wie das NT aufgebaut ist.
Gute Grüße, Andreas
36 Jahre HiFi-Service
1984 - 2020
>36000 Reps
Some people like cupcakes better,
I for one care less for them!
2 Mitglieder sagen Danke an grautvOHRnix für diesen Beitrag:2 Mitglieder sagen Danke an grautvOHRnix für diesen Beitrag
• kandetvara, LastV8
Beiträge: 1.022
Themen: 61
Thanks Received: 2.323 in 416 posts
Thanks Given: 3.594
Registriert seit: Mar 2012
Bewertung:
14
(31.10.2025, 14:17)scope schrieb: Soche Fehler sind eher schwer zu lokalisieren. Leider hast du noch nicht geschriebem, ob die Störungen zeitgleich und auf beiden Seiten identisch ausfallen.
Die Wartezeit könntest du mir einem Föhn verringern, wenn auch nicht gezielt, aber zumindest den Bereich bestimmen.
Hey Scope,
sorry, hatte gemeint es weiter oben beantwortet zu haben - meine Antwort war aber definitiv nicht klar genug
Die Störungen sind an beiden Kanälen gleichzeitig vorhanden, sofern ich es identifizieren kann, sind die annähernd identisch links und rechts. Will sagen als ob es Mono geschaltet wäre ein Knacksen/Flirren/Knistern ist scheinbar gleich laut und identisch links und rechts zu hören.
Heissluft hab ich - in der Form einer Heissluft-Lötstation mit diversen Aufsätzen. Ich werd mich morgen dran kleben...
lG,
Tom.
1 Mitglied sagt Danke an LastV8 für diesen Beitrag:1 Mitglied sagt Danke an LastV8 für diesen Beitrag
• nice2hear
Beiträge: 15.666
Themen: 810
Thanks Received: 28.349 in 6.800 posts
Thanks Given: 2.433
Registriert seit: Oct 2014
Bewertung:
129
Sowas kann auch durch einen defekten Netzschalter entstehen, oder durch einen korrodierten Stecker, irgendwo in den Versorgungsspannungen.
Das sind aber alles nur Vermutungen. Die Fehlersuche kann dir über ein Forum nicht abgenommen werden...
Kurzum: Du bist auf dich alleine gestellt.
1 Mitglied sagt Danke an scope für diesen Beitrag:1 Mitglied sagt Danke an scope für diesen Beitrag
• LastV8
Beiträge: 1.490
Themen: 9
Thanks Received: 1.113 in 566 posts
Thanks Given: 110
Registriert seit: Nov 2021
Bewertung:
30
Wollen wir die Wartezeit mit weiteren Fragen verkürzen oder soll ich was simulieren?
Beiträge: 23.681
Themen: 275
Thanks Received: 27.887 in 9.672 posts
Thanks Given: 31.124
Registriert seit: Nov 2010
Bewertung:
101
01.11.2025, 11:55
(Dieser Beitrag wurde zuletzt bearbeitet: 01.11.2025, 13:05 von nice2hear.)
eigentlich wollen wir gerne mal A-9 Innenleben-Bilders sehen...
weil ja nun ein "Problem zeigt sich auf beiden Kanälen zeitgleich/identisch"-Bug vorzuliegen scheint spendier ich mal den Blockschaltplan vom NT:
![[Bild: Bildschirmfoto-2025-11-01-um-11-58-37.png]](https://i.postimg.cc/YCnykZ1D/Bildschirmfoto-2025-11-01-um-11-58-37.png)
auch da hat's viel "Potential" was tempdefekte Transen/Dioden angeht
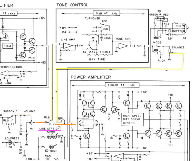
wo ich gerade das Blockschaltbild "offen" habe, hier der Audio-Signalweg in OrANGE vom Volumeregler zum Endverstärker.
![[Bild: Bildschirmfoto-2025-11-01-um-12-42-14.png]](https://i.postimg.cc/0yXJ8RVg/Bildschirmfoto-2025-11-01-um-12-42-14.png)
GELB ist der "Umweg" über die Klangregelung/Mono-Mode-Schalter und den Balanceregler markiert.
wir sehen, mit dem LINE STRAIGHT Schalter kann man den "gelben" Teil komplett ausgrenzen!
Wenn Fehler dann (Volume auch auf 0 bzw hier wohl ∞ = Linksanschlag!) weiterhin auftritt, sollte es etwas sein, was die Endstufenteile direkt beeinflusst..
zB die Betriebsspannungen B1/B2/B7, jeweils plus u. minus Spannung prüfen...
"We learned more from a three minute record than we ever learned in school" , Bruce Springsteen in "No surrender" played als Song 2 im Mai 2013 in Hannover
2 Mitglieder sagen Danke an nice2hear für diesen Beitrag:2 Mitglieder sagen Danke an nice2hear für diesen Beitrag
• MiDeg, LastV8
Beiträge: 1.022
Themen: 61
Thanks Received: 2.323 in 416 posts
Thanks Given: 3.594
Registriert seit: Mar 2012
Bewertung:
14
01.11.2025, 14:56
(Dieser Beitrag wurde zuletzt bearbeitet: 01.11.2025, 15:03 von LastV8.)
Einen regnerischen ersten November wünsche ich allen, warum solls euch besser gehen als mir
Für mich heute leider nur ein kurzes Intermezzo hier im Forum, bevor es an die Gräbersegnung geht (nein, nur als Besucher), und die noch vorhandenen Mitmenschen verköstigt werden müssen (Hatte ich verdrängt).
Habe, wie vor einigen Tagen mehrfach vorgeschlagen, heute endlich kurz die anliegenden Spannungen messen wollen.
Aus dem Netzteil kommen mit gemessen -83/83V die richtigen Spannungen (-82/81). (240V ist eingestellt).
Nur finde ich folgend dem 2. Schaltplan, welchen ich oben gepostet habe, statt den vorgesehenen 62/52V im Signalausgang glatte 77/75V unter Vollast! Ich möchte aber nicht ausschliessen, dass ich hier falsch messe (Anschluss 28/4 und 29/5der "Connector Ass'y (I), weil zusammengebaut gut erreichbar). Die Knistergeräusche waren die ganze Zeit vorhanden.
Dort hab ich jetzt mal besser aufgehört.  Und nicht nur, weil die Zeit knapp wird...
Das Ding fast 15 Jahre in Besitz und stelle heute fest, dass da schon jemand dran war. Irgendwas wurde wohl ersetzt, bevor er zu mir kam. Da ich den Erstbesitzer kenne, er sich aber nicht mehr dran erinnern kann weil zu lange her, kann ich nichts mehr nachvollziehen. Der Besitzer selber hat nie Ambitionen zu Reparaturen oder DiY gehabt, und hier in Luxemburg garantiert alles zum Originalhändler gebracht. Mal sehen was da war...
Das die freigelegte Unterseite. Andere Bilder kommen noch...
Und die Spannungen B1/B2/.../B7 muss ich noch allesamt zuordnen und nachmessen...
lG,
Tom.
Beiträge: 1.022
Themen: 61
Thanks Received: 2.323 in 416 posts
Thanks Given: 3.594
Registriert seit: Mar 2012
Bewertung:
14
Guten Abend,
Leider komme ich wesentlich schleppender voran, als ich mir vorgenommen habe... trotzdem, die Pioneer-Baustelle lebt:
Ich habe mich, wie ein Leseanfänger, mit dem Finger unter der zu lesenden Zeile durch den Power Assembly Teil des Schaltplanes gehangelt und die Bauteile mit dazugehörigen Messpunkten am lebenden Objekt identifiziert und durchgemessen.
Die roten Spannungen habe ich mit Multimeter unter Last gemessen. Scheinen soweit in Ordnung zu sein.
Gleichzeitig habe ich die Kondensatoren mit einem Peak Messgerät auf Kapazität geprüft. Der in dem Auszug oben mit "X" markierte C1 hatte statt 470 nur noch knapp 280 Ohm. Habe beide 470er ausgetauscht.
Den 1kOhm/25V Kondensator C404 ist mit knapp unter 900Ohm nicht mehr ganz frisch, jedoch ist mein einzig vorhandener Baugleiche von den Werten nicht wirklich besser - obwohl dieser nur knapp 8 Jahre rumliegt...  Bleibt also bis auf weiteres unverändert, ist aber geplant.
Wie Widerstände scheinen alle die richtigen Werte zu haben. Die Transistoren habe ich bislang nicht ausgelötet, da ich nicht weiss, inwiefern ich die korrekten Werte prüfen kann. Ein Identifikationsgerät ist zwar vorhanden, aber ob dieses leicht ungesunde Teile erkennen könnte wage ich zu bezweifeln.
Hier noch ein paar Bilder der Innereien des Gerätes. Zuerst die beiden geprüften Platinen des Power Assembly:
Man siehr auch, dass am Massepin was verlötet wurde, bevor ich den Amp übernehmen konnte. Die Masseverbindung scheint aber korrekt.
Blick auf das Gerät von der rechten Seite her:
Und von oben. Hier siehr man am leicht verbogenen Kühlkörper, dass an der rechten Verstärkerplatine schon mal gefummelt wurde. Die genaue Durchsicht steht noch an.
Eine detailliertere Aufnahme der Platine an der Rückseite:
Heute hab ich den Verstärker nicht mehr testen wollen. Das kommt morgen oder übermorgen erst dran. Dass der schlappe Kondensator dieses seltsame Fehlerbild provoziert hätte würde mich überraschen...
lG,
Tom.
2 Mitglieder sagen Danke an LastV8 für diesen Beitrag:2 Mitglieder sagen Danke an LastV8 für diesen Beitrag
• nice2hear, Musikliebhaber72
Beiträge: 1.490
Themen: 9
Thanks Received: 1.113 in 566 posts
Thanks Given: 110
Registriert seit: Nov 2021
Bewertung:
30
Sieht alles bisher recht erfreulich aus ... auf jeden Fall am Ball bleiben.
Ich glaube, die Angabe der Kapazitäten von Elkos und Kondensatoren musst du noch etwas üben
,,Wir" haben dich die Spannungen im Netzteil prüfen lassen, weil sich ein dortiger Defekt in beiden Kanälen gleichermaßen äußern würde. Es gibt noch ein weiteres Netzteil für beide Kanäle, das für den Servo. Da müsstest du bitte auch noch kurz drüber schauen.
Beiträge: 1.022
Themen: 61
Thanks Received: 2.323 in 416 posts
Thanks Given: 3.594
Registriert seit: Mar 2012
Bewertung:
14
Moien Florida Boy,
danke für den Hinweis! Da werde ich dann als nächstes mit meinem geballten Halbwissen zuschlagen.
Ugh... au Backe ... ja. Da war es gestern etwas spät und der kleine Tom hätte schon vor Stunden an der Matratze horchen müssen!
Sorry. Ich sollte eigentlich wissen, dass die Farade dick und rund sind, und nicht mit den längeren und dünneren Ohmcher verwechselt werden möchten. Da war das bisschen Resthirn wohl schon im Ruhezustand oder ein Masseproblem in der Hirnrinde hat Schluchtzküsse produziert
Ja, nein, ist klar. Leg mich hin und gelobe Besserung...
Danke und lG aus Luxemburg,
Tom.
Beiträge: 23.681
Themen: 275
Thanks Received: 27.887 in 9.672 posts
Thanks Given: 31.124
Registriert seit: Nov 2010
Bewertung:
101
und nochmal (ggf. unnötig) bei den Gleichspannungsmessungen nicht nur 2 Sekunden messen und als "passt" abhaken.
Entscheidend ist ob beim "Knistern" Spannungssprünge auftauchen. Nicht mit jedem Digital-Multimeter gut zu erkennen, Zeigermessgerät oder Oszilliert zeigt diese Sprünge optisch "besser".
und weil nicht ganz unwichtig ist nochmal die Frage "hat der LINE STRAIGHT Schalte irgendeinen Einfluss auf den Fehler??"
Grüße nach Luxemburg.. Peter
"We learned more from a three minute record than we ever learned in school" , Bruce Springsteen in "No surrender" played als Song 2 im Mai 2013 in Hannover
2 Mitglieder sagen Danke an nice2hear für diesen Beitrag:2 Mitglieder sagen Danke an nice2hear für diesen Beitrag
• grautvOHRnix, LastV8
Beiträge: 1.022
Themen: 61
Thanks Received: 2.323 in 416 posts
Thanks Given: 3.594
Registriert seit: Mar 2012
Bewertung:
14
Hallo Peter,
Guter Einwand! Momentan messe ich die Spannungen nur digital mit einem älteren Multimetermodell (auch ein paar Sekündchen länger), welches aber etwas lahm ist, und bestimmt nicht alles anzeigt. Ich werde dann nochmal mit dem Oszi nachmessen.
Ich bestätige auch, dass der Line-Straight ABSOLUT KEINEN Einfluss hat. Nicht mal ein Knacksen mehr oder weniger. KEINER der Regler/Schalter/Drehpotis hat irgendeinen Einfluss. Nur das Relais mit A/B an-/abschalten verändert (logischerweise) was.
lG,
Tom.
1 Mitglied sagt Danke an LastV8 für diesen Beitrag:1 Mitglied sagt Danke an LastV8 für diesen Beitrag
• nice2hear
Beiträge: 1.316
Themen: 2
Thanks Received: 1.553 in 607 posts
Thanks Given: 1.271
Registriert seit: Mar 2024
Bewertung:
12
06.11.2025, 16:26
(Dieser Beitrag wurde zuletzt bearbeitet: 06.11.2025, 16:33 von grautvOHRnix.)
Moin,
ich halte das Messen, auch mit Oszilloskop, hier nicht für hilfreich.
Man wird nur sehen, was man in dem Knistermoment hört - ein
paar Zuckungen, mehr nicht.
Besorge Dir Kältespray und fange an, Bauteile der Spannungsver-
sorgung direkt, einzeln und nur kurz (!) anzusprühen.
Warte nach dem Sprühen jeweils eine Weile, bevor Du das näch-
ste Bauteil angehst.
Es ist sehr wahrscheinlich, daß ein Halbleiter der Verursacher ist.
Meine ersten Kandidaten wären die FET-Transistoren Q3 und Q4
auf der oben gezeigten Platine, weiter die Z-Dioden D33 und D34,
die aus +/-60V +/-14V für den Servo erzeugen.
Klemme Deine Lautsprecher komplett vom Gerät ab und höre mit
einem billigen Kopfhörer.
Wenn Du das mürbe Bauteil triffst, _kann_ es auch mal richtig
im Hörer knallen!
Gute Grüße, Andreas
36 Jahre HiFi-Service
1984 - 2020
>36000 Reps
Some people like cupcakes better,
I for one care less for them!
1 Mitglied sagt Danke an grautvOHRnix für diesen Beitrag:1 Mitglied sagt Danke an grautvOHRnix für diesen Beitrag
• LastV8
Beiträge: 1.022
Themen: 61
Thanks Received: 2.323 in 416 posts
Thanks Given: 3.594
Registriert seit: Mar 2012
Bewertung:
14
Hey Grautvohrnix,
Kältespray ist unterwegs, braucht aber noch bis zum Wochenende. Bis dahin muss ich anders rumdilettieren...
So wie ich die vorherigen Posts verstanden habe, könnte ich eventuell mit dem Oszi sehen WO die Störströme anfangen aufzutreten und daraus auf den Schuldigen schliessen?
Was ich aber nicht verstehe ist, warum KH besser sind als LS? Wenn es da knallt hab ich es doch gleich auf den Ohren?? Laut genug kommt es jedenfalls schon mal aus den Tröten... ich wollte eigentlich den Knall nicht gleich am Hörrohr spüren
Das Servoboard steht ja eh auf dem Speiseplan, da kann ich auch mal bis zum WE warten, damit ich das Eisspray einsetzen kann
lG,
Tom.
1 Mitglied sagt Danke an LastV8 für diesen Beitrag:1 Mitglied sagt Danke an LastV8 für diesen Beitrag
• nice2hear
Beiträge: 1.316
Themen: 2
Thanks Received: 1.553 in 607 posts
Thanks Given: 1.271
Registriert seit: Mar 2024
Bewertung:
12
Moin,
mach' bis zum Eintreffen des Kältesprays etwas anderes.
Nein, du siehst nicht, _wo_ die Störungen entstehen.
So ein Britzeln kannst Du womöglich durch Streuung und
Übersprechen im ganzen Gerät messen (mit Oszilloskop).
Wenn der halbdefekte Transistor (z.B.) durch die Kälte-
behandlung spannungsmäßig "durchbricht", kann er damit
die folgenden Stufen zur Vollaussteuerung bringen, wenn
jetzt Lautsprecher (eine niederohmige Last) angeschlossen
sind, kann die Endstufe den Lautsprecher zerstören oder
selbst durchbrennen.
Ein billiger Kopfhörer ist hochohmig, d.h. er belastet die
Endstufe nicht und es ist nicht schlimm, wenn ein Knall
ihn zerstört.
Ich habe "früher" Änderungen im Störgeräusch durch die
Kältespraybehandlung immer eher gehört als im Oszillo-
skopbild erkannt.
Das Oszillogramm wird hier auch so unregelmäßig sein,
daß kleine Veränderungen darin optisch nicht erkennbar
wären.
Warst Du mal im Livekonzert bei Iron Maiden? Danach ist
dir so ein Pups-Knall im Kopfhörer egal......
Grüße von der Ostsee nach Letzebuerg!
Gute Grüße, Andreas
36 Jahre HiFi-Service
1984 - 2020
>36000 Reps
Some people like cupcakes better,
I for one care less for them!
2 Mitglieder sagen Danke an grautvOHRnix für diesen Beitrag:2 Mitglieder sagen Danke an grautvOHRnix für diesen Beitrag
• LastV8, Deubi
|